全世界的名校,你想去哪?
选择、确认、办理,就这么简单。
在中介的承诺里,全世界高校,都有一份清晰的价目表,只要交够钱,就能坐上通向名校的直通车。
如今,这样一个诱人的幻觉,被一则新闻戳破,变成赤裸裸的谎言。
近期,中国香港警方表示,2025年1月到7月份,一共接获126宗涉本地大专院校学生怀疑假学历案件,与此同时,香港大学声称发现了数百宗假学历申请个案,香港理工大学发现了约十宗。几个院校都强调,这样的个案未给予录取。
中国香港警方表示,2025年1月到7月份,一共接获126宗涉本地大专院校学生怀疑假学历案件/图源:香港01
早在一年前,香港的高校就爆出大规模的“假学历”事件,即涉嫌用虚假本科学历,申请入读硕士课程,一年后,类似的情况依然存在。
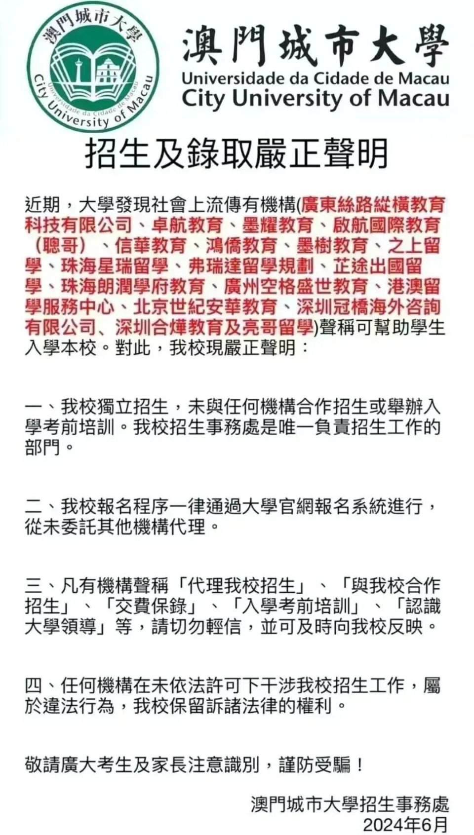
由于假学历案件的猖獗,2024年,澳门城市大学少见地发布公告,列出十多家涉嫌虚假宣传的中介名单,表示“未与任何机构合作招生或举办入学考前培训”。
一批留学中介主导的“保录取”生意,就这样浮出水面。涉嫌参与学历造假的学生,在知情或不知情的情况下,更换教育背景,成功拿到录取通知书,后因各种原因被揭发。
留学,向来是一门信息差的生意,而“保录取”的利润最为可观,一笔交易收费30万到100万不等,是普通中介费的10倍以上。最为隐秘的是,由于操作涉及跨境学校,即使东窗事发,申请者本人也鲜少会公开声张和追讨——这给了中介莫大的灰色操作空间和议价权。
澳门城市大学列出十多家涉嫌虚假宣传的中介名单/图源:澳门城市大学
“保录取”,不仅承诺直送香港高校,还有马来西亚、新加坡等亚洲留学目的地,以及美国、英国、澳大利亚等传统留学热门国家。“保录取”价钱的高低,随着个人学术背景的好坏和学校的难易程度决定。比如,一名二本学生,想保录取澳门科技大学硕士,费用为30万。一名声称能进行该操作的中介表示,香港学校至少60万。
有经验丰富的业内人士告诉南风窗,在留学圈,“保录取”,其实是为特定群体而设的“杀猪盘”。
01
打假潮
香港“假学历”大规模被发现,源自2024年。
当时,香港大学经管学院发现,一名硕士生涉嫌抄袭他人的作业,此前,该学生还有过违纪行为,这让学校对其能力产生怀疑。
此后,学校决定对其申请材料进行二次审核,并要求学生联系本科院校,由本科院校直接递送成绩单,以证明材料的真实性。然而,这名学生一直无法提供相关证明材料,学校在调查后证明,该生确实存在学历造假行为。
以此为导火索,港大展开了大规模调查。
不过,即使各所高校发出公告声明禁止,“假学历”事件并未销声匿迹。
2025年10月11日,香港中文大学在本科入学信息日上披露,2025/26学年共截获数百宗怀疑使用虚假学历的申请,这一数字较去年的十宗大幅上升。

香港中文大学在2025/26学年共截获数百宗怀疑使用虚假学历的申请/图源:星岛头条
在世界各地,学历造假的案例并不少见,但往往是零星出现,也少有学校会专门刊登公告声明和揭露中介名单。但这两年来,一条有明确分工的留学造假产业链条正在形成。
“假学历”是怎么产生的?有很大一部分原因,来自线上线下铺天盖地的“保录取”广告。在留学机构的包装下,客户只要交付一定数量的金额——一般是30万起步,就能保证获得香港八所公立大学的录取通知书,而价格随着个人学历背景、学校知名程度等而浮动。
比起繁琐的普通申请流程,“保录取”显得很吸引人。一方面,中介给客户承诺了美好的图景,因为有“内部途径”,包括香港在内的全世界名校,可以随便选择,就像选菜单一样简单和便捷。其中,30万能申请到澳门科技大学、澳门城市大学,60万能申请到香港浸会大学、香港城市大学,至于香港大学、香港中文大学的费用则在80万往上。

中国香港媒体揭假学历黑中介大本营/图源:香港01
另一方面,中介提供了充足的情绪价值。
李丰是一名留学顾问,声称是保录取行业里的“源头厂家”。李丰向南风窗介绍道,其他操办该业务的中介,会通过他获得的录取成绩,再“批发”给自己的客户,“我接触的是一手关系,是学校和学院里的‘老大’,不是所有中介都有能力办这个业务”,他保证说,“我们在海外有团队的,我现在还在海外维持关系。”
李丰告诉南风窗,只要确定走“保录取”的流程,那学生“什么都不用做”,连语言成绩也不用考,只需要在家里等着,就能在申请季静待好消息。
甚至面试也不需要。
李丰介绍道,有的专业需要面试,而他们提供代面试服务。需要加收8000块的费用,“学生不用出面,我们找一个跟他长相差不多的,走个过场就行了,线上不会留档。”

有的中介机构还提供代面试服务/图源:pexels
从中介提供的案例来看,“保录取”针对的学生有着特定的特点:第一类,是他们本身背景一般,在普通的一本或者二本学校就读,但是有名校情结;第二类,是一些学业不佳的学生,在学校里频繁地挂科和缺考,已经无法顺利毕业了,急需更换学校完成毕业流程。
这两类学生的共同特点,是家庭资金充裕,“相信用钱能解决任何事情”,由于他们有超出实际的需求,就成了“留学杀猪盘”被瞄准的对象。
02
“换背景”
“看你想去哪里,如果去特别好的学校,一定要换背景”。
在一对一的咨询里,李丰这样说道。“换背景”,是“保录取”操作最重要的一环,也就是将学生原本平庸的学历,变成海外的学校,达到以假乱真的地步。
山路哥是一名有着多年从业经验的留学中介,从2021年开始揭发“保录取”的内幕,他告诉南风窗,“保录取”的流程里,中介会事先考察和筛选学生的情况,然后进行两种操作:
其一,如果学生的学术背景“还可以”——专业对口,绩点在3.5左右,那么留学中介会采取表面上“保录取”实际上正常申请的办法,换言之,帮助该名同学用正规途径进行申请,因为这样有概率能录取;
其二,如果本身学术背景一般——成绩很差,但是还想不费力申请到名校的,那就是直接造假。

《天才枪手》剧照
造假也有门道。以研究生申请为例,李丰表示,学校分为一二三档,一档是牛津剑桥这种QS排名世界前十的顶级名校,“这种就别想了,怎么样都申请不到”,而二档学校就有“操作空间”了。这些学校排名在QS前100到前200之间,本科学历能换成海外的背景,“这样还能享受语言豁免政策,不需要专门考雅思托福,毕竟你自己去考,也不一定能达标。”
怎样避免签证和学历上的漏洞?上述中介提及,假若申请英国的研究生,那么本科就换成加拿大、澳大利亚的学校,“我们不会拿英国本科申英国的研究生,不然经不起查验。”
事实上,很多海外国家和地区的学历认证体系,“颇有空子能钻”。OSSD(Ontario Secondary School
Diploma)是加拿大安大略省的高中毕业证书,和主流的三大国际课程体系不一样的是,OSSD平时成绩占比达到70%,而且还能网上授课,因此就有了“乱给分”和直接花钱买成绩的乱象。
此外,山路哥表示,“近年来,国内一些国际学校的经营状况不佳,生源减少,为了增加收入会出现卖学籍的情况,一个学籍能卖到接近10万块钱,还能验证各种平时的成绩单。”

OSSD(Ontario Secondary School Diploma)加拿大安大略省的高中毕业证书
当然,在“保录取”中介的承诺里,还藏着很多猫腻。最常听到的情况是,中介向客户承诺,只要学校能下发录取通知书,那么证明换背景的材料过审。事实上,学校的审核机制没有想象中的严苛。
现实情况是,很多高校的招生委员会倾向于相信申请人所提交的材料。以香港的高校为例,在今年以前,可以称得上颇为宽松。山路哥告诉南风窗,“在香港,学术造假是一项严重的刑事罪名,最高判刑14年,高校倾向于认为不会有人冒这么大的风险来伪造学历。”
2025年开始,香港高校的招录程序进行了更新,有的学校要求申请材料必须通过线上平台提交,确保可追溯,还有的学校网申系统则要求列出实习的发证授权人联系方式,也有的选择增加面试环节。

香港大学/图源:香港01
风声鹤唳之下,“保录取”也变得隐秘。市面上,“保录取”的字眼渐渐减少,转而被中介替换为“推免”“内推”“直通车”“家长托举”等等说法。还有的中介明面上表示“保录取”不可取,转而表示,可以不改变学历,但能提升背景,比如“做一些剑桥的项目丰富背景,不是直接改,那样会被发现。”
为了证明流程可信度,“保录取”的中介往往会承诺,收费将会分几次进行,初期先交30%到50%,最后才缴纳尾款。
现在,有些中介也会表现得相对谨慎,“会基于学生背景进行挑选,不建议申请排名太高的学校”。一名中介给出的理由是,“如果是英语太差的,我们不会挑特别好的学校,讲实话,进去读书大概率所有的作业都写不出来。”
03
留学“杀猪盘”
“保录取”,即100%录取,从常识来看,这已经违背了正常的申请逻辑。
但是,为什么还是有这么多人相信?这和供需关系有着密切的联系。
新冠肺炎疫情以后,国内学生留学的动态发生了明显的变化。国家间的外交政策变动频繁,出国留学充满风险,地理位置方便的香港,从以前的“保底选择”变成现在的“第一选择”。
2025年5月,香港中文大学收到超过1万份非本地生入读申请,与去年5月相比,保守估计增加逾20%。一名留学中介分析道,“2019年以前,香港的学校很好申请,2017年以前更好申请。现在难申的原因是候选人太多了,香港已经被卷得没有办法,像港中文一个专业才招70个人,有4000人竞争,怎么办?”
反而是以前热门的英国,现在比香港还容易申请,“因为去读的人少了,入学标准降下来了。”

香港放宽自资收生限制/图源:香港商报
同时,2024年起,香港高校开始了扩招。官方公告里提到,自2024/2025学年开始,特区政府决定放宽“政府资助大学”招收非本地学生的比例限制:原本每所大学的“非本地生”(包括内地、澳门、台湾及海外学生)占比最多不得超过总入学人数的20%,新政策将这一比例上限提升至40%。
现在,这一比例拟再次提高。
2024年,英国Pie
News的一篇报道提到,2021年到2023年间,K12教培机构数量下降了65.5%,但留学机构数量增加了242%,激烈的市场竞争下,混乱程度增加。
作者提醒道,留学中介市场正在变得“碎片化”“去中心化”,这也增加了海外高校辨别正规中介的风险。在竞争对手如此之多的情况下,“保录取”的业务可以称之为暴利,低则数十万,上则不封顶的费用,可谓相当可观。

图源:pexels
由于申请的过程相当隐秘,很难说申请者本人是否完全不知情。山路哥告诉南风窗,“在我了解的案例里,其实大部分学生或者家长是知情的,当然也会有一些本人不了解的情况。有的保录取合同里写着,申请材料不能造假,中介不能替换掉学历,但学生是进去读书之后才知道的,还有的最后一个学期被学校开除掉了。”
但是,一旦遭遇到学校开除,很难向中介追讨费用。现实里,“保录取”确实存在维权的困境,山路哥接触过很多被保录取骗局诈骗的学生,也尝试过帮他们进行追讨,但他发现,“这个业务很难定义为诈骗和欺诈,因为这一般是指伪造学位证书和录取通知书,但这本身不属于伪造证书的范围,其次,欺诈的对象不在境内的学校,往往是在境外,警方很难立案处理。”家长想要联合大学进行取证,难度很大,所以一般选择走民事诉讼的途径。
“有超过一半的案子是不了了之的,有些家长不希望自己的孩子名字出现在卷宗里,也有一部分学生群体的父母背景敏感,要不就是钱的来源有些敏感,他们并不想搞得沸沸扬扬的,也担心自己的问题,所以,黑中介抓住的是这些人的心理。”
在“保录取”规模庞大的业务背后,藏着各种或违法、或贪妄、或无奈的诉求,等到骗局揭发,为时已晚。