来源: 未知 时间:2025-11-14 06:25 作者:admin 浏览: ->手机浏览此文章
澎湃新闻记者 朱轩 吴琪
近日,律师周筱赟在山东东营某银行取款(低于5万元)被追问取款用途等,该律师在解释用途后柜员称已打电话给反诈中心和派出所,需等待警方到场核实。工作人员强调东营市各个银行都是一样的执行标准,是根据东营市反诈中心下发的通知执行的。该事件引发关注。

有律师称,在银行取款时被追问用途,引发不满。
目前,对于大额存取款是否需要追问来源、扫码报备等尚待明确。但在中国人民银行、国家金融监督管理总局、中国证监会联合发布的《金融机构客户尽职调查和客户身份资料及交易记录保存管理办法(征求意见稿)》中,自
2025年8月4日起公开征集意见至 9月3日止,核心变化是取消2022年版规则中
“个人单笔5万元以上现金存取需了解并登记资金来源或用途”的硬性要求,透露出松绑的趋势。
各地银行存取款都有哪些门槛?
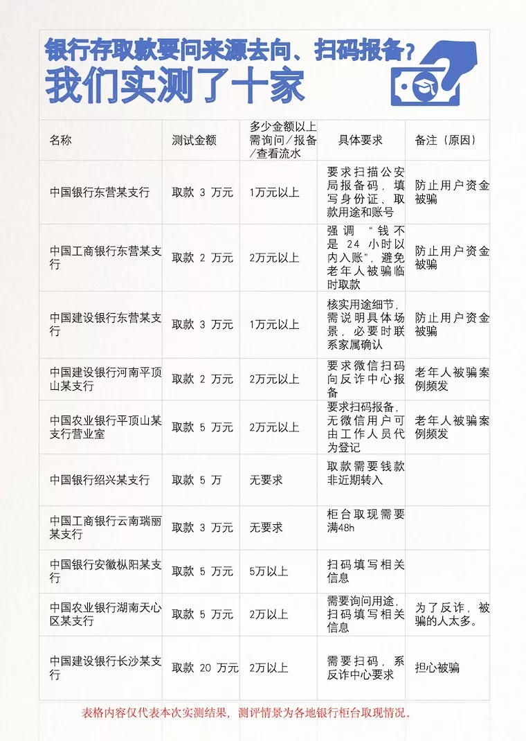
近日,澎湃新闻“马上测”对山东、河南、云南、安徽、浙江等多省份十余家银行网点展开电话实测,覆盖城市及县域多个区域。结果显示,不同区域网点在扫码报备、查看流水、联系家属等要求上存在显著差异,部分网点的核实流程或超出合理范围。
大额取款门槛各地不一:询问来源、查看流水、扫码报备
实测来看,各地存取款政策差异明显。
其中,山东东营、河南平顶山等多家银行网点的取款门槛和反诈措施较为严格,核查门槛普遍低于5万元,聚焦于核查资金入账时间、实际用途和取款人真实意愿等。
例如,工商银行东营某支行对2万元以下取款以口头确认为主,但强调“钱不是24小时以内入账”,避免老年人被骗临时取款;中国银行东营某支行对1万元以上取款要求扫描公安局报备码,填写身份证、取款用途和(银行)账号等,现场进行核实。工作人员直言这样做的原因是“诈骗太多”;中国建设银行东营某支行对3万元以上取款核实用途细节,例如若称“包红包”需说明具体场景,可通过结婚照片、家庭群信息佐证,必要时联系家属确认。
河南平顶山的网点也设置了明确的金额节点。例如,中国建设银行平顶山某支行将扫码报备阈值定为2万元,超额需微信扫码向反诈中心报备;农行平顶山某支行营业室同样称,对2万元以上取款要求扫码报备,无微信用户可由工作人员代为登记。两地工作人员均表示,严格核查是因“老年人被骗案例频发,部分人不听劝,警察来了都还不相信”。
有些地方的银行网点核实的金额门槛更高。例如安徽中国银行枞阳某支行,取款
5万元以上才需要扫码填写相关信息,又如中国银行浙江绍兴某支行,无论取款多少都无需扫码报备或询问用途,但会确认钱款非近期转入。
此外,存取款核查还存在“取款严、存款宽”的差异。长沙地区多家网点显示,存款业务要求宽松,中国农业银行天心区某支行明确“存钱不用问资金来源,取钱才会询问用途”,20万元大额存款仅需身份证、银行卡及人脸识别;中国建设银行长沙某支行对大额存款仅简单询问“钱为什么这么多”,答复正常即可通过,而取款时超过2万元则会口头询问资金、及交易对方是否熟悉等信息,工作人员称,这样简单询问,同样是为了防止取款人被骗。

实测十家银行,我们发现多个银行在取款一定数额时有相应的报备要求。
新征求意见背景下,要求金融机构更精细化管理
2022年1月,中国人民银行、银保监会、证监会联合发布《金融机构客户尽职调查和客户身份资料及交易记录保存管理办法》(中国人民银行令〔2022〕第1号),首次明确要求个人存取现金超5万元需登记资金来源和用途,引发广泛讨论。
央行相关部门负责人当时回应称,统计数据显示超过5万元的现金存取业务仅占全部现金存取业务的2%左右,因此该规定对绝大多数客户影响有限,且不会降低业务便利性。然而,该办法原定于2022年3月1日实施,但在当年2月21日,三部门发布公告,宣布“因技术原因”暂缓实施,相关业务按原规定办理。
规定虽然暂缓,但取款有门槛的情况屡见不鲜,比如央广网2024年6月报道,6月11日,有网友反映,在吉林省长春市的一家吉林银行取款,被告知需要辖区派出所同意才行。12日,吉林银行涉事支行以及所属辖区派出所工作人员均表示,此举是为了防范电信诈骗,防止居民被电诈。
2025
年,我国个人存取款监管迎来关键优化,中国人民银行、国家金融监督管理总局、中国证监会联合发布的《金融机构客户尽职调查和客户身份资料及交易记录保存管理办法(征求意见稿)》,自
8月4日起公开征集意见至 9月3日,核心变化是取消
2022年版规则中“个人单笔5万元以上现金存取需了解并登记资金来源或用途”的硬性要求。
同年8月,光明网发布评论《存取款单笔超5万元或不用说明来源,一次适度松绑》称,“询问可以防诈骗、洗钱”是成立的,同时“动辄询问影响正常取款”也是存在的。在这两个目标指向之下,金融机构必须有所取舍。而这次新规的表述变化显然已经明确,限制不能因噎废食,还是要保障顺畅的经济活动秩序。
该评论称,新规并不意味着对反诈、反洗钱要求的放松。新规规定,金融机构对洗钱风险较高的情形采取强化的尽职调查措施,意味着需要运用更加精准、技术化的方案来防范相关问题。当然,究竟如何实现确实也有探索空间,金融机构有多少精密措施来实现“无声监管”,也值得观察。
10月11日,中国人民银行研究起草了《金融机构客户受益所有人识别管理办法(征求意见稿)》(下称《办法》),并向社会公开征求意见。“近年来监管发现,金融机构在开展受益所有人识别核实工作中,往往未区分风险,采取相应的简化、强化措施,导致反洗钱资源投入与风险背离。
亟待对相关制度进行修订, 落实基于风险的反洗钱理念,为金融机构提供更为明确的制度指引。”《起草说明》指出。
《办法》的主要内容包括明确金融机构识别核实受益所有人的基本要求和原则、明确受益所有人识别标准、规范受益所有人识别核实流程及要求、建立差异反馈机制、明确法律责任。
?
?
?
.
石家庄第二看守所 (资料图) 河北省某看守所门前,一辆挂着地方牌照的车辆由远驶来停下。 突然,一位50多岁的妇女到车前不知说了什么,押车的民警和开车的司机均下车,该女人...
中央纪委国家监委网站26日公布全国查处违反中央八项规定精神问题情况月报数据。通报显示,2020年9月,全国共查处违反中央八项规定精神问题11929起,处理17314人(包括63名地厅级干部...
血色山谷 濒危动物上餐桌——一起命案牵出的买卖野生动物大案 缴获的野生动物被放归森林 2019年,四川凉山普格县警方破获系列重特大破坏野生动物资源案,100余人涉案,网络遍及全...
一个多月十余家公司疑似跑路,部分杠杆率超十倍 长租公寓连环“爆雷”深陷信用危机 赵乃育 绘 刚刚过去的国庆假期,成都市双流区的张晓朋一边忙着寻找出租房,一边密切关注着维...
本站讯 自古以来,就有官凭文书私凭印的说法,这既是一句俗语...
去看看>>
墙内消息,国庆突发事件:现任湖南省邵阳市人民政府党组成员...
去看看>>
尊敬的山东省及青岛市纪检、监察部门和各大媒体: 我们是程晓...
去看看>>
近日,曾经有着扎根行政管理、市场监管26年,有着全国普法宣...
去看看>>
西藏精神领袖、尊者达赖喇嘛是否转世,以及转世到何处,一直...
去看看>>
多个消息来源显示,湖南邵阳市公安局在国殇日升旗时,内部发...
去看看>>
石家庄第二看守所 (资料图) 河北省某看守所门前,一辆挂着...
去看看>>
从上周五晚间开始,中国大陆开始针对大陆基督教会展开严厉的...
去看看>>
近年来,中国政府持续以“整肃贪腐”为由清洗解放军高层官员...
去看看>>
中共成为“新邪恶轴心”的中坚力量 程翔评论文章: 近一年来...
去看看>>