尾号6767手机号自己已经用了十几年,为了方便从家人名下办过户,移动却要求每月39元套餐须提升为59元,而且20年资费只能多不能少,丁先生认为不合理。
移动则回应称,这是按靓号标准办理的,办过户等同于新入网,要执行现有最低消费标准及年限。
用户投诉——
手机号办过户,被强制提高最低消费20年,还不能携号转网
丁先生是吉林松原人,“我的手机号是移动的,已经使用十几年了,原先是我家人开号的,一直是我用。今年我去外地工作,上医院体检实名制不方便,我回到松原后,5月9日和家人去移动营业厅办过户。工作人员说过户可以,但得升级到59元套餐,而且新套餐20年不能改变、不能携号转网,否则不给过户。”丁先生说,当天下午还着急赶飞机去外地,“没办法,只能先过户。”

丁先生说,办完过户自己越想越不对劲,又联系移动询问,凭啥强制抬价设定59元的最低消费?20年不能携号转网、不能降资费有啥法律依据?“移动态度强硬,说你签了合约,就得按合约执行。让拿依据,他们拿不出来。我又投诉到工信部和12315,但最后都是转到移动来跟我对接。”
丁先生说,从5月15日第一次开始投诉,至今已半年多,“这两天移动还在联系我,依旧说不清法律依据,说是移动公司内部规定。”丁先生认为,移动公司的做法违反了消费者权益保护法中的消费者自由选择权及消费公平,“啥公司的内部规定还能大过法律?这就是霸王条款强制消费,用不平等条约绑人20年。”
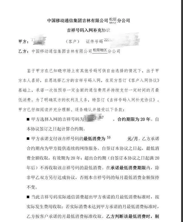
协议显示——
每月39元套餐变更为59元最低消费,20年后不再收取最低消费
中国移动通信集团吉林有限公司业务受理单显示,受理营业厅为松原市中心营业厅,5月9日,丁先生办理了新套餐“移动畅享套餐59(2023升级版)”,退订了套餐“移动达量不限速39(2022版)”。系统备注为办理了产品变更。

在中国移动通信集团吉林有限公司松原分公司吉祥号码入网补充协议中,丁先生选择入网的吉祥号码为138****6767,合约期限为20年。丁先生承诺支付该吉祥号码的最低消费为59元/月。自签订协议之日起,最低消费全额收取,有效期为20年,满20年后不再收取最低消费,若实际消费未达到最低消费标准时,按月最低消费标准收费。

此外,丁先生投诉数月以来,吉林省电信用户申诉受理中心多条短信回复称,被申诉人不同意由该中心就丁先生的申诉事项进行调解。丁先生可就申诉事项向仲裁机构申请仲裁,或向人民法院提起诉讼。
吉林移动——
过户等同于重新入网,“签了协议不满意也没办法”
丁先生提供了与移动通话的录音,11月13日至19日的通话录音中,移动工作人员说,移动公司针对吉祥号码有入网资费标准,丁先生的号码入网按照现行入网资费,属于第七档,是59元最低消费,“在丁先生过户的时候,就等同于签署了入网最低消费的协议,这个协议就是20年的。”
对此,丁先生提出疑问,号码已使用十余年,并非新入网用户,为何要变成现行资费?工作人员称,过户相当于新入网,业务办理没问题,入网资费标准是移动内部标准,办业务时有电子协议,已告知协议内容。丁先生说,投诉就是因为协议内容不合理,对移动回复不满意。“不满意也没办法,只能给您按照不满意结单。”移动工作人员说。
11月18日录音中,移动工作人员说,过户就得签协议,而且有最低消费。丁先生索要依据,“系统中有要求。”工作人员说,无法更改,没有别的办法,只能进行解释。
11月19日录音中,移动工作人员回复称,丁先生过户就等同于新入网,就要按照营业厅现行资费标准执行。“他这个(指丁先生手机号)有吉祥号码协议,需要签订20年协议,确实改变不了。”
丁先生再次索要绑定20年不得转网的法律依据,工作人员说,根据电信条例第23条,电信资费市场化,根据市场需求,吉祥号码本身属于稀缺资源,丁先生过户的情况下就属于放弃原基础权益。然后再重新入网,需要与移动公司签署吉祥号码入网补充协议,协议中对最低消费使用期限有说明。丁先生追问,按条例规定,最低消费年限是多少?移动工作人员说,条例“拿不了”,签协议时就有了。
记者求证——
最低消费59元,换成便宜套餐也要付59元,无法携号转网
11月21日,华商报大风新闻记者联系到吉林移动。工作人员说,丁先生的手机尾号属于abab号段,是吉祥号码,2045年5月1日前每月须最低消费59元,期限20年,有协议限制不能携号转网,要转网须先取消协议,10086无法办理,要去营业厅咨询能否取消。“最低消费和套餐是两回事,丁先生目前是59元套餐及59元最低消费,套餐可以更改,但改到59元以下套餐,消费不足每月仍须补差价,还是要付59元最低消费。”
工作人员说,丁先生5月9日办过户签了协议,所以要按吉祥号新规定实施,“号码本人用了十几年没问题,但过户就是新用户,之前没过户所以没有最低消费限制。”不签最低消费的协议能办过户吗?“办不了。”工作人员说。
工作人员说,2019年2月1日,移动上线了关于吉祥号码的资料,根据电信条例第23条,电信资费实行市场调节价,电信业务经营者可以根据生产经营成本、电信市场供求状况等因素确定电信业务资费标准。“资料还称,运营商对实际具有市场价值的吉祥号码采用承诺保底消费的经营模式,是通过市场化的手段实现对稀缺资源的配置,这是吉祥号资费依据。”
律师说法——
20年最低消费远超合理范畴,实则剥夺资费选择权,符合“霸王条款”无效情形
11月21日,华商报大风新闻记者采访了陕西恒达律师事务所高级合伙人、知名公益律师赵良善。赵良善认为,《电信条例》第23条仅规定电信资费实行市场调节价,让运营商合理确定资费,并未提及靓号过户、最低消费年限等内容,无法支撑移动的说法。而第24条是强调国家加强电信资费监管以维护消费者权益,和移动主张的强制最低消费更是相悖。
赵良善指出,20年最低消费不合规:一方面,20年超长合约远超合理范畴,实质上剥夺了用户长期的资费选择权,符合《民法典》中“霸王条款”的无效情形;另一方面,靓号评定标准、最低消费规则都是移动内部规定,未对外充分公示,以此绑定20年消费,缺乏公平性和法律依据,即便标注在协议中,也难以被认定为有效约定。
赵良善解释,移动的做法违反《消费者权益保护法》。首先,侵犯了消费者的自主选择权:该法第9条规定消费者有权自主选择服务。移动以过户为要挟,强制丁先生将套餐升级为59元且绑定20年,变相剥夺了他选择原有套餐或其他合理资费的权利。其次,侵犯了消费者的公平交易权:该法第10条明确消费者享有公平交易的权利。丁先生使用号码十余年,入网时无靓号相关消费限制,移动却单方面增设过户附加条件,这种强制交易行为违背公平原则。再者,涉嫌设置霸王条款:依据该法第26条,经营者不能用格式条款加重消费者责任。移动的20年最低消费协议属于单方面拟定的格式条款,未与丁先生协商,且大幅加重其长期消费义务,应属无效的霸王条款。