来源: 未知 时间:2025-11-07 09:45 作者:admin 浏览: ->手机浏览此文章
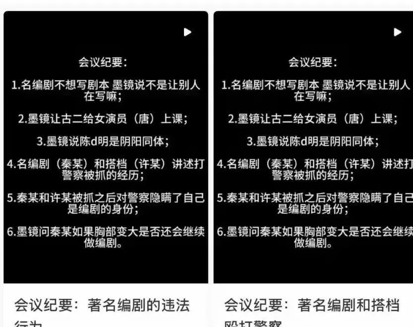
“唐嫣是个很装的人。 ”——谁能想到,这句充满轻蔑的评价出自国际名导王家卫之口?
更讽刺的是,他口中“装”的理由,竟是唐嫣每次到片场太早、对工作人员太礼貌。 而这一切,只是长达1小时私密录音的冰山一角。
2025年10月底,一段由《繁花》前编剧古二(程骏年)曝光的录音,彻底撕碎了王家卫“文艺大师”的滤镜。
录音中,王家卫与编剧秦雯不仅用“阴阳同体”嘲讽陈道明,用“不是省油的灯”评价92岁的游本昌,还公然调侃金靖的身材,声称“一定要搞她”。
更令人心惊的是,王家卫亲口承认故意设计让表演老师提前到场,给唐嫣制造“耍大牌”的假象,只为“拿捏她的愧疚感”。

王家卫的团队擅长打造完美人设。
公开场合,他称赞唐嫣是“最好的汪小姐”,感谢她为《繁花》推掉七部戏、苦练三年沪语;私下却将她的敬业贬为“装”,甚至算计如何用心理操控让她更“听话”。
这种台前幕后的巨大反差,暴露了某些名导的生存逻辑:艺术是幌子,权力才是核心。
同样的双标贯穿整个创作链。编剧古二指控自己撰写了《繁花》中阿宝的商战线、汪小姐的外贸成长史等核心剧情,但最终署名被秦雯取代,月薪仅3000元,还要兼任王家卫的“生活保姆”——挡酒、送宵夜、改剧本到凌晨。
当他因罕见病(肯尼迪氏症)加重寻求维权时,剧组轻飘飘回应:“他只是前期资料员。 ”

过去提到娱乐圈潜规则,人们总会想到王晶爆料的女星“陪睡换角色”。
但王家卫的录音门显示,如今的操控早已进化到更隐蔽的层面——用“艺术”包装职场PUA。
金靖的遭遇典型至极。 她为《繁花》苦练上海话,拍了42场戏,成片却被删得一干二净。
而王家卫在录音中轻佻地说“一定要搞金J”,秦雯随即接话“我没有那个胸”,工作人员起哄“装两个胸有什么难”。
这种对女性身体的公开调侃,已远超专业批评,成了赤裸的羞辱。 更残酷的是,金靖无法反抗,因为“导演的艺术追求”是行业万能挡箭牌。

同样被“艺术霸凌”的还有宋慧乔。
拍摄《一代宗师》时,王家卫为控制进度,让助理收走她的护照,导致她被困剧组三年,成片镜头却仅剩几分钟。梁朝伟拍《2046》时连续吃27碗云吞面拍到呕吐,张震为《一代宗师》练拳骨折……这些“为艺术牺牲”的佳话背后,是演员在权力不对等下被迫的“自我献祭”。
录音中更令人胆寒的,是权力阶层对法律的漠视。
秦雯谈及自己袭警后,炫耀“一个电话就把人捞出来”,王家卫甚至追问:“如果我被抓了找谁?
”这种将法律视为人脉游戏的姿态,彻底揭穿了某些精英的特权思维。

而行业维权机制的失灵,让弱势者只能铤而走险。 古二选择曝光录音,是因为合同、邮件等正规证据链完全被资方垄断。
据行业报告,75%的青年编剧遭遇过骗稿,但维权成功率极低——署名权纠纷赔偿额平均不足15万元,而维权成本足以终结职业生涯。
王家卫的“无剧本拍摄”长期被神化为天才的任性,但细节经不起推敲。
《东邪西毒》超支400%拖垮制片人,《春光乍泄》滞留阿根廷半年烧光投资。 这些“艺术殉道”故事背后,是资本对失控的纵容。
当张一白的《风犬少年的天空》被王家卫团队嘲讽为“自娱自乐”时,更多人开始反思:究竟什么是真正的创作尊严?

观众曾经容忍大师的“怪癖”,因为华语影视需要经典作品。
但今天,当《人世间》《觉醒年代》等剧证明了好作品无需以践踏尊严为代价时,公众不再买账。有人一针见血:“如果艺术追求意味着让演员吃20根冰棍拍生理期戏份、删光戏份还要被开黄腔,那这艺术究竟是殿堂还是刑场?”

录音风波后,王家卫沉默,剧组发声明指控古二“侵犯隐私”,网友的愤怒持续发酵。
但业内人心知肚明:热度过去后,王家卫或许仍能拍新片,明星们依旧要争抢他的角色,而古二们继续在维权无门的泥潭中挣扎。
这场闹剧最荒诞的结局或许是——当唐嫣凭借《繁花》拿下金熊猫奖最佳女主角时,她感谢的是王家卫的“指导”,而导演私下嘲讽的,正是她的“装”。艺术的滤镜碎了,但权力的高墙依然坚固。所以,当我们下次为银幕上的光影感动时,是否该多问一句:这束光背后,藏着多少不能说的眼泪?
石家庄第二看守所 (资料图) 河北省某看守所门前,一辆挂着地方牌照的车辆由远驶来停下。 突然,一位50多岁的妇女到车前不知说了什么,押车的民警和开车的司机均下车,该女人...
中央纪委国家监委网站26日公布全国查处违反中央八项规定精神问题情况月报数据。通报显示,2020年9月,全国共查处违反中央八项规定精神问题11929起,处理17314人(包括63名地厅级干部...
血色山谷 濒危动物上餐桌——一起命案牵出的买卖野生动物大案 缴获的野生动物被放归森林 2019年,四川凉山普格县警方破获系列重特大破坏野生动物资源案,100余人涉案,网络遍及全...
一个多月十余家公司疑似跑路,部分杠杆率超十倍 长租公寓连环“爆雷”深陷信用危机 赵乃育 绘 刚刚过去的国庆假期,成都市双流区的张晓朋一边忙着寻找出租房,一边密切关注着维...
本站讯 自古以来,就有官凭文书私凭印的说法,这既是一句俗语...
去看看>>
墙内消息,国庆突发事件:现任湖南省邵阳市人民政府党组成员...
去看看>>
尊敬的山东省及青岛市纪检、监察部门和各大媒体: 我们是程晓...
去看看>>
近日,曾经有着扎根行政管理、市场监管26年,有着全国普法宣...
去看看>>
西藏精神领袖、尊者达赖喇嘛是否转世,以及转世到何处,一直...
去看看>>
多个消息来源显示,湖南邵阳市公安局在国殇日升旗时,内部发...
去看看>>
石家庄第二看守所 (资料图) 河北省某看守所门前,一辆挂着...
去看看>>
从上周五晚间开始,中国大陆开始针对大陆基督教会展开严厉的...
去看看>>
近年来,中国政府持续以“整肃贪腐”为由清洗解放军高层官员...
去看看>>
中共成为“新邪恶轴心”的中坚力量 程翔评论文章: 近一年来...
去看看>>