来源: 未知 时间:2025-11-12 14:50 作者:admin 浏览: ->手机浏览此文章
10月28日凌晨,香港知名演员许绍雄因癌症引发器官多重机能衰竭,在家人的陪伴下安详离世。
今天(11月11日)傍晚,许绍雄女儿许惠菁通过社交媒体发文称:“感谢大家的关心和温馨留言。知道网上有支持爸爸的朋友们安排了来香港跟他告别,我们一家都很感恩大家对他的爱护。再次感谢大家对我爸爸的爱和支持。他永远在我们心中。”

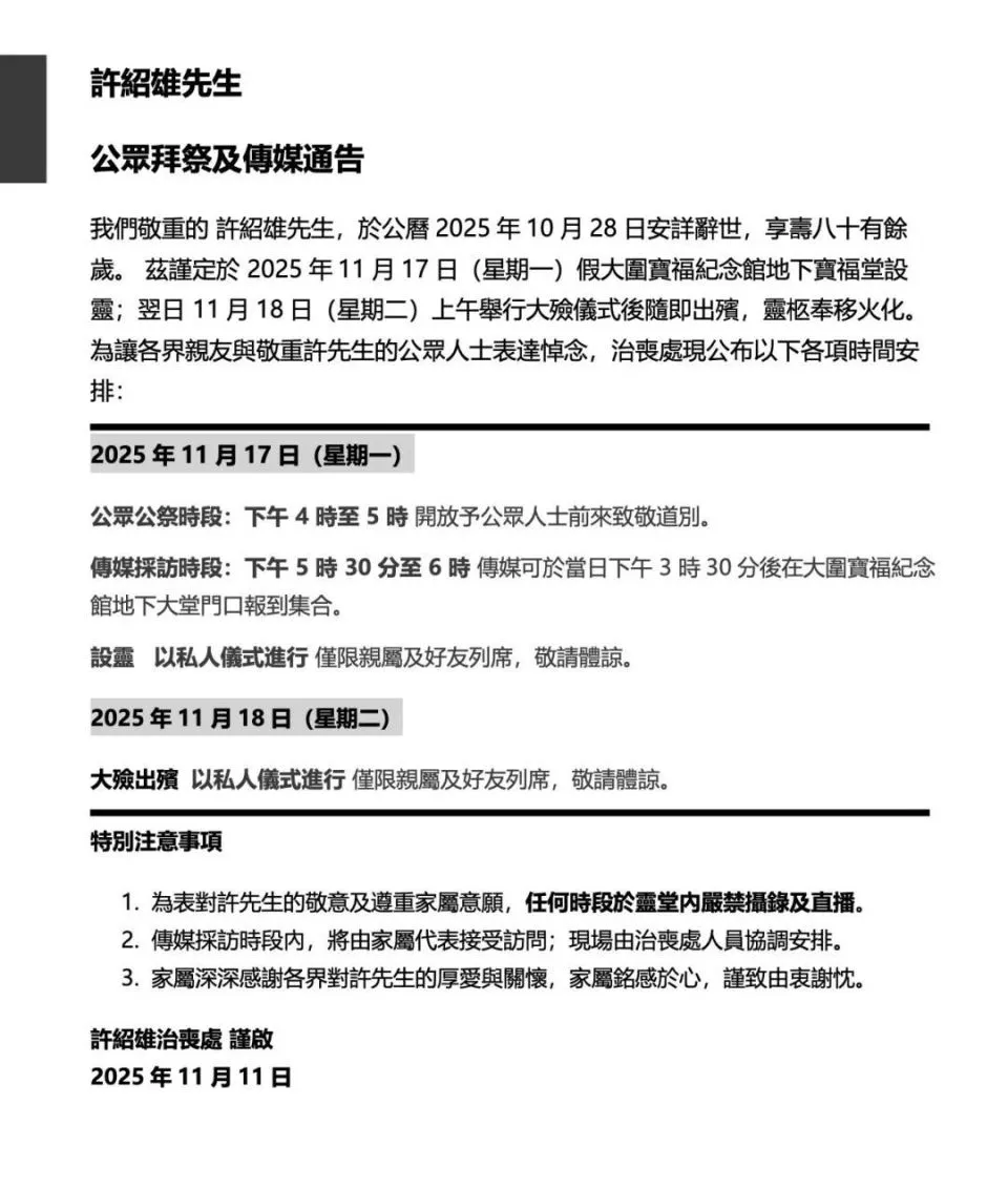
帖文附上了“许绍雄先生公众祭拜及传媒通告”。通告称,“我们敬重的许绍雄先生,于公历2025年10月28日安详辞世,享寿八十有余岁”。兹谨定于2025年11月17日(星期一)在香港大围宝福纪念馆地下宝福堂设灵;翌日11月18日(星期二)上午举行大殓仪式后随即出殡,灵柩奉移火化。
据通告,下周一(11月17日)下午4时至5时为公众公祭时段,开放予公众人士前来致敬道别。通告提醒,为表对许绍雄先生的敬意及尊重家属意愿,任何时段于灵堂内严禁摄像录像及直播。
下周一(17日)设灵及下周二(18日)大殓出殡,将以私人仪式进行,仅限亲属及好友列席。

在许绍雄去世后第7天,许惠菁在社交媒体上发文悼念父亲道:“爸爸,今天是你生忌。这几天好不真实,愿你现在自由自在的,安心去需要去的地方。你不在的时候我就想你去工作好了,B组
ready!
“很感恩,除了亲友对我们一家人的爱和支持,还有很多我不认识的朋友给我们的慰问,原谅我未能一一道谢,但每个关心都铭记于心。爸爸所有社交平台都会被保留,继续与大家分享他的点滴,延续‘欢喜’的精神。”

公开资料显示,许绍雄1948年11月4日出生于中国香港,祖籍广东汕头。1997年,48岁的许绍雄与49岁太太龙嬿喜得独女许惠菁。
“欢喜哥”
一路走好!
石家庄第二看守所 (资料图) 河北省某看守所门前,一辆挂着地方牌照的车辆由远驶来停下。 突然,一位50多岁的妇女到车前不知说了什么,押车的民警和开车的司机均下车,该女人...
中央纪委国家监委网站26日公布全国查处违反中央八项规定精神问题情况月报数据。通报显示,2020年9月,全国共查处违反中央八项规定精神问题11929起,处理17314人(包括63名地厅级干部...
血色山谷 濒危动物上餐桌——一起命案牵出的买卖野生动物大案 缴获的野生动物被放归森林 2019年,四川凉山普格县警方破获系列重特大破坏野生动物资源案,100余人涉案,网络遍及全...
一个多月十余家公司疑似跑路,部分杠杆率超十倍 长租公寓连环“爆雷”深陷信用危机 赵乃育 绘 刚刚过去的国庆假期,成都市双流区的张晓朋一边忙着寻找出租房,一边密切关注着维...
本站讯 自古以来,就有官凭文书私凭印的说法,这既是一句俗语...
去看看>>
墙内消息,国庆突发事件:现任湖南省邵阳市人民政府党组成员...
去看看>>
尊敬的山东省及青岛市纪检、监察部门和各大媒体: 我们是程晓...
去看看>>
近日,曾经有着扎根行政管理、市场监管26年,有着全国普法宣...
去看看>>
西藏精神领袖、尊者达赖喇嘛是否转世,以及转世到何处,一直...
去看看>>
多个消息来源显示,湖南邵阳市公安局在国殇日升旗时,内部发...
去看看>>
石家庄第二看守所 (资料图) 河北省某看守所门前,一辆挂着...
去看看>>
从上周五晚间开始,中国大陆开始针对大陆基督教会展开严厉的...
去看看>>
近年来,中国政府持续以“整肃贪腐”为由清洗解放军高层官员...
去看看>>
中共成为“新邪恶轴心”的中坚力量 程翔评论文章: 近一年来...
去看看>>